
一、报考条件
报考定向培养军士的考生,应当参加当年普通高等学校招生统一考试,未婚,年龄不超过 20 周岁 (2003 年8月31日以后出生),志愿至少服现役满 5 年,其政治和身体条件按照征集义务兵的规定执行。
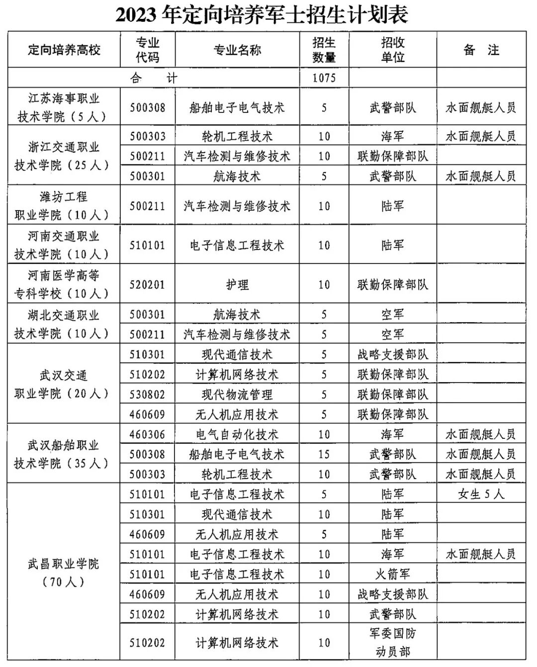
二、招生计划
在国家核定的 22 所定向培养高校 (我市为 4所)2023 年高职(专科)层次招生计划内,面向全市的生源,为陆军、海军空军、火箭军、战略支援部队、联勤保障部队、武警部队和军委国防动员部招收定向培养军士 1075人(含女军士 19 人,具体招生计划见下表)。有关招生计划在教育部“全国普通高校招生来源计划网上管理系统”中编制,“计划类别”为“定向培养军士生”。
具体招生计划如下: